Reflow Oven
As my usage of fine pitch SMD parts increased continuously, I decided to build my own reflow oven. It's based on the design of Thomas Pfeifer, who modified a pizza oven to follow predefined temperature profiles. He also provides additional details about testing, building, etc. on his website. The usual disclaimer: This oven runs on 230VAC. Do not modify or experiment with devices directly connected to mains power like these if you are not qualified and know what you are doing. I am not responsible for any damage, injuries or death caused by following instructions related to this site in any way.
Modifications
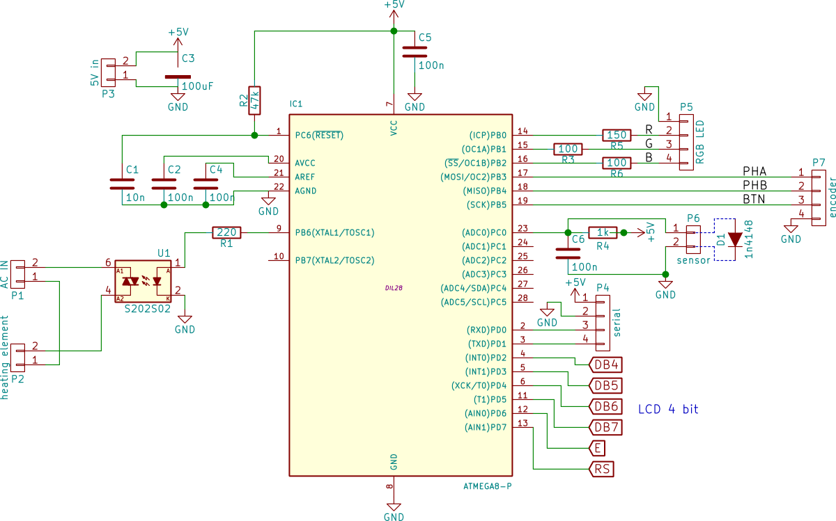
I was looking for a more practicable solution and adapted the design (still for ATMega8):
- LCD and rotary encoder with selectable temperature profiles (lead, lead free, low temperature, ...)
- LCD also shows current phase and temperature
- Replacing the two expensive S202S11 with one cheaper S202S02
- RGB LED indicating ready/heating active/cooldown
- Closed unit with PSU inside the original case
Building
In fact, very simple. Remove the built-in timer and temperature switch, wire the heating elements according to the schematic.
For the temperature sensor, I also used a short copper wire to fix the sensor inside the oven.
Some other notable details: I added a fan to prevent overheating the electronics. To avoid loosing to much heat by air flow, I bent the sheet on the upper side.
Results
After some calibration the results were quite good, although the oven is not able to follow the predefined temperature gain in the desired speed. For the lead-free profile, I had to increase the time so it can reach 240° C.
Interestingly, the results looked better with lead-free paste than with the regular one. I did not test the profile for the low temperature CVP-520 (defined as "A520") paste yet.
The biggest problems I encountered so far were with 5050 type LEDs (also WS2812B): A lot of them just popped, even when the lenses were covered. They might need longer preheating time, better drying (2h at 120° C is recommended) or are not suitable for IR soldering at all.


